Перейти к публикации

МД за 10 баксов на коленке?


Рекомендованные сообщения

Сегодня наткнулся в сети на самодельный МД - Smart Hunter. Какие мысли на этот счет? Никто не пробовал повторить?

Ссылка на комментарий
https://mdrussia.ru/topic/103972-md-za-10-baksov-na-kolenke/
Поделиться на других сайтах

Тема МД за 10 баксов на коленке? создана на форуме Делаем своими руками: Металлоискатели, пинпоинтеры, аксессуары, инструмент.
3 минуты назад, Alex Luger сказал:

Сегодня наткнулся в сети на самодельный МД - Smart Hunter. Какие мысли на этот счет? Никто не пробовал повторить?

А зачем?

Ссылка на комментарий
https://mdrussia.ru/topic/103972-md-za-10-baksov-na-kolenke/#findComment-1215480
Поделиться на других сайтах

@a.seeker Ну не знаю... Может чисто из-за любви к рукоблудию=)))

Ссылка на комментарий
https://mdrussia.ru/topic/103972-md-za-10-baksov-na-kolenke/#findComment-1215482
Поделиться на других сайтах

3 минуты назад, Alex Luger сказал:

Ну не знаю... Может чисто из-за любви к рукоблудию=)))

А, ну если только так. Собирали когда то мы МД по схеме из журнала "Техника молодёжи"  Так это была бомба в 80-е годы прошлого века, а сейчас можно поизвращаться с более интересными игрушками.

Ссылка на комментарий
https://mdrussia.ru/topic/103972-md-za-10-baksov-na-kolenke/#findComment-1215505
Поделиться на других сайтах

Я уже кучу самодельных переделал МД. Работают хорошо, не хуже мд до 30т.р. из магазина. Смарт хантер... Хмм а схему? 

Изменено пользователем MaxmaX
Ссылка на комментарий
https://mdrussia.ru/topic/103972-md-za-10-baksov-na-kolenke/#findComment-1215623
Поделиться на других сайтах

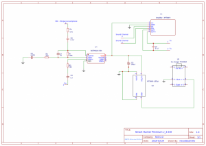
@MaxmaX Держите)

1.jpg

1.jpg

2.jpg

print_pcb.png

Изменено пользователем Дмитрич
  • Нравится 1
Ссылка на комментарий
https://mdrussia.ru/topic/103972-md-za-10-baksov-na-kolenke/#findComment-1215634
Поделиться на других сайтах

Этожжжж сколько времени надо иметь свободного, что бы самому схемы паять и дорожки травить.
Хотя зимой можно, все равно копать не удобно.

Ссылка на комментарий
https://mdrussia.ru/topic/103972-md-za-10-baksov-na-kolenke/#findComment-1215655
Поделиться на других сайтах

@MaxmaX на ютубе канал у изобретателя, неко кажется. Если этому парню получится прикрутить к смарт хантеру баланс грунта, то у производителей мд должно крупно пригореть...

Ссылка на комментарий
https://mdrussia.ru/topic/103972-md-za-10-baksov-na-kolenke/#findComment-1216010
Поделиться на других сайтах

Хотя навряд ли они даже заметят..

Ссылка на комментарий
https://mdrussia.ru/topic/103972-md-za-10-baksov-na-kolenke/#findComment-1216012
Поделиться на других сайтах

22.08.2019 в 12:27, Дмитрич сказал:

@MaxmaX Держите)

1.jpg

1.jpg

2.jpg

print_pcb.png

Спасибо. Я нашёл, да. Но пока не особо о нем отзываются. Я такой не делал.... Импульсные у меня - это Pirat, клон pi avr. Работают изумительно. Из ассортимента металлодетекторов на основе баланса индукции ( DD катушка) это Квазар и крот. 

  • Нравится 1
Ссылка на комментарий
https://mdrussia.ru/topic/103972-md-za-10-baksov-na-kolenke/#findComment-1216086
Поделиться на других сайтах

22.08.2019 в 13:24, ACTPOHOM сказал:

Этожжжж сколько времени надо иметь свободного, что бы самому схемы паять и дорожки травить.
Хотя зимой можно, все равно копать не удобно.

))) на самом деле немного.  Если для этого все имеется, то все быстро) 

 

Ссылка на комментарий
https://mdrussia.ru/topic/103972-md-za-10-baksov-na-kolenke/#findComment-1216087
Поделиться на других сайтах

10 часов назад, Alex Luger сказал:

@MaxmaX на ютубе канал у изобретателя, неко кажется. Если этому парню получится прикрутить к смарт хантеру баланс грунта, то у производителей мд должно крупно пригореть...

Есть такой металлоискатель крот-М у него все это присутствует и работает без проблем. Даже есть крот смарт, как раз к мобиле подключать, но мне как то это не интересно... По этому делал только автономные) 

  • Нравится 1
Ссылка на комментарий
https://mdrussia.ru/topic/103972-md-za-10-baksov-na-kolenke/#findComment-1216088
Поделиться на других сайтах

У знакомого квазар, и   я уже жалею, что купил терку, если честно :) 
зимой буду  строить квазар под себя, с водозащитным корпусом. что бы можно было и в дождь и в снег копать :)

Ссылка на комментарий
https://mdrussia.ru/topic/103972-md-za-10-baksov-na-kolenke/#findComment-1216124
Поделиться на других сайтах

@ACTPOHOM  Терка какая у вас?) 

Сравнивать квазар с теркой , это как попу с пальцем) 

 

  • Нравится 2
Ссылка на комментарий
https://mdrussia.ru/topic/103972-md-za-10-baksov-na-kolenke/#findComment-1216131
Поделиться на других сайтах

7 минут назад, Дмитрич сказал:

 

@ACTPOHOM  Терка какая у вас?) 

Сравнивать квазар с теркой , это как попу с пальцем) 

 

Вот только кто из них кто :)

у меня нубская  305,  взял по деньгам.

Изменено пользователем ACTPOHOM
Ссылка на комментарий
https://mdrussia.ru/topic/103972-md-za-10-baksov-na-kolenke/#findComment-1216134
Поделиться на других сайтах

@ACTPOHOM Ну нельзя самопал сравнивать с серийными)

Квазар лучше тёрки точно не будет, а если друг вас постоянно по находкам обходит с квазаром то ему либо везёт просто, либо у Вас с прибором что то)

  • Нравится 1
Ссылка на комментарий
https://mdrussia.ru/topic/103972-md-za-10-baksov-na-kolenke/#findComment-1216143
Поделиться на других сайтах

12 минут назад, Дмитрич сказал:

@ACTPOHOM Ну нельзя самопал сравнивать с серийными)

Квазар лучше тёрки точно не будет, а если друг вас постоянно по находкам обходит с квазаром то ему либо везёт просто, либо у Вас с прибором что то)

Дело в том, что можно сделать не хуже, однозначно. Это зависит от опыта и материалов,  но сильно дешевле, в разы. Ну и разумеется набор катушек под любые цели.

Ссылка на комментарий
https://mdrussia.ru/topic/103972-md-za-10-baksov-na-kolenke/#findComment-1216146
Поделиться на других сайтах

Конечно можно сделать не хуже, да и лучше можно, проверено. А в фирменных... Так там больше маркетинга, чем самого МД. 

В сравнении самоделки в приделах 3х т. Р. Будет конкурировать с серийными МД до 30 т. Р. 

Ссылка на комментарий
https://mdrussia.ru/topic/103972-md-za-10-baksov-na-kolenke/#findComment-1216153
Поделиться на других сайтах

33 минуты назад, Дмитрич сказал:

@ACTPOHOM Ну нельзя самопал сравнивать с серийными)

Квазар лучше тёрки точно не будет, а если друг вас постоянно по находкам обходит с квазаром то ему либо везёт просто, либо у Вас с прибором что то)

По каким таким параметрам тёрка обойдёт Квазар?) 

Ссылка на комментарий
https://mdrussia.ru/topic/103972-md-za-10-baksov-na-kolenke/#findComment-1216154
Поделиться на других сайтах

28 минут назад, MaxmaX сказал:

В сравнении самоделки в приделах 3х т. Р. Будет конкурировать с серийными МД до 30 т. Р. 

Ну люди же не глупые) был бы квазар лучше, покупал бы народ его, а не за 30 тыс. и выше мдшники.

Доводилось держать квазар в руках и потестить немного ( у меня на тот момент терка 505 была), монеты им найти можно, видит достаточно глубоко, но походив с ним  полчаса понял что - шляпа)  На вкус и цвет конечно .... 

Звенит все сигналы не чёткие , если монета и рядом в см 5 хотя бы кусочек железа - монета профукана пройдете даж не заметит.

Короче даже спорить не буду бесполезно))) 

 

p/s   У нас вон  паренёк копейку ушатанную купил, накрутил на неё обвесов, ещё чет сделал и теперь ходит соплями брызжет доказывет что его копейка, любой бмв  или ауди нос утрёт   

Изменено пользователем Дмитрич
  • Нравится 1
Ссылка на комментарий
https://mdrussia.ru/topic/103972-md-za-10-baksov-na-kolenke/#findComment-1216156
Поделиться на других сайтах

Я тоже доказывать и спорить не буду) 

 

Придётся взять фирмовый и самодельный... Сравнить так сказать в бою) 

Ссылка на комментарий
https://mdrussia.ru/topic/103972-md-za-10-baksov-na-kolenke/#findComment-1216181
Поделиться на других сайтах

1 час назад, Дмитрич сказал:

@ACTPOHOM Ну нельзя самопал сравнивать с серийными)

Квазар лучше тёрки точно не будет, а если друг вас постоянно по находкам обходит с квазаром то ему либо везёт просто, либо у Вас с прибором что то)

Да, это не трудно сделать. выкопать несколько ям с шагом в 10 см и положить на контрольные глубины по образцу, и посмотреть кто и где будет пробивать. 
 

Ссылка на комментарий
https://mdrussia.ru/topic/103972-md-za-10-baksov-na-kolenke/#findComment-1216182
Поделиться на других сайтах

@MaxmaX Вот это самое правильное решение! Расставить точки так сказать ) 

 

Ссылка на комментарий
https://mdrussia.ru/topic/103972-md-za-10-baksov-na-kolenke/#findComment-1216183
Поделиться на других сайтах

Осталось только понять... Какие будем сравнивать? Есть предложения? 

Из своих самоделок выставлю крот-М))) 

Ссылка на комментарий
https://mdrussia.ru/topic/103972-md-za-10-baksov-na-kolenke/#findComment-1216184
Поделиться на других сайтах

У меня пока самодельного нет:  я в следующем сезоне постараюсь :)

Ссылка на комментарий
https://mdrussia.ru/topic/103972-md-za-10-baksov-na-kolenke/#findComment-1216186
Поделиться на других сайтах

14 часов назад, MaxmaX сказал:

Есть такой металлоискатель крот-М у него все это присутствует и работает без проблем. Даже есть крот смарт, как раз к мобиле подключать, но мне как то это не интересно... По этому делал только автономные) 

Тут соглашусь, на вкус и цвет фсе фломастеры разные. Я сам не знаю чиво хочу=))) Был коинмастер, захотелось большего - продал, купил дуську. Потом сыну купил сиболку. Хожу и с тем и с тем периодически. А хочется чего-то большего=)))) Сейчас сижу и думаю мож продать дусю и купить веника?

Ссылка на комментарий
https://mdrussia.ru/topic/103972-md-za-10-baksov-na-kolenke/#findComment-1216428
Поделиться на других сайтах

Из самоделок интересны приборы с параметрами, не доступными серийным МД. Например самодельный глубинник.

Ссылка на комментарий
https://mdrussia.ru/topic/103972-md-za-10-baksov-na-kolenke/#findComment-1216429
Поделиться на других сайтах

@Дмитрич квазар отличный прибор. Два года с ним отходил, не хуже тёрки 705 будет если собран норм, а не как у всяких деловеров которое продают откровенное уг

Ссылка на комментарий
https://mdrussia.ru/topic/103972-md-za-10-baksov-na-kolenke/#findComment-1216483
Поделиться на других сайтах

Да и тёрка не плоха, отличный прибор. Цена не радует(((

Едут платы из Китая, для крота, собиру штук 5 друзья товарищи жаждют))) ну и себе, рядом с пиратом будут жить... Но скоро уже конец сезона, а ещё надо с теркой потегаться.... 

Изменено пользователем MaxmaX
Ссылка на комментарий
https://mdrussia.ru/topic/103972-md-za-10-baksov-na-kolenke/#findComment-1216547
Поделиться на других сайтах

4 часа назад, MaxmaX сказал:

Да и тёрка не плоха, отличный прибор. Цена не радует(((

Едут платы из Китая, для крота, собиру штук 5 друзья товарищи жаждют))) ну и себе, рядом с пиратом будут жить... Но скоро уже конец сезона, а ещё надо с теркой потегаться.... 

Можно ссылочку в личку на платы?

Ссылка на комментарий
https://mdrussia.ru/topic/103972-md-za-10-baksov-na-kolenke/#findComment-1216626
Поделиться на других сайтах

Создайте аккаунт или войдите в него для комментирования

Вы должны быть пользователем, чтобы оставить комментарий

Создать аккаунт

Зарегистрируйтесь для получения аккаунта. Это просто!

Зарегистрировать аккаунт

Войти

Уже зарегистрированы? Войдите здесь.

Войти сейчас
×
×
  • Создать...