Перейти к публикации

Наушники bingle b616


mika4ev

Рекомендованные сообщения

@Frost1978 Уверен на 99.99% что у МД звук по типу МОНО :). По этому скорее всего и два контакта рабочих, и наушники последовательно соединены. Я сразу оставил только один канал на входе модулятора (трансмитера) и соединял МД и передатчик двумя проводами - земля и сигнал. Правый или левый даже не смотрел. У меня почему-то уверенность в том, что и у Фишера земля и сигнал на 2 и 3 контактах (по моим рисункам нумерация). Косвенно об этом говорит то, что и Ваши и мои замеры сопротивления через минус батарей дали приблизительно один результат. Попробуйте все же подключить от МД только два провода которые припаяны ко 2 и 3 контакту джека (тот джек что Вы говорили с огрызком провода) . 2 контакт к 1 контакту джека трансмитера а 3 контакт хоть ко 2 хоть к 3 контакту джека трансмитера ... ну не может быть что бы и так не работало! :)

Ссылка на комментарий
https://mdrussia.ru/topic/46840-naushniki-bingle-b616/page/3/#findComment-926700
Поделиться на других сайтах

Тема Наушники bingle b616 создана на форуме Общий раздел по поисковой технике.

Спасибо Администрации за перенос постов про уши в профильную тему, чтобы не забивать тему по F44.

Продолжаем: утром ради интереса соединил уши Bingle B616 родным проводом с МД и своим. Результат один и тот же: уши работают без искажений, но все-таки тихо, честно говоря, ожидаешь от них более громкого звука. Сейчас ищу фото внутренностей F44 и других Fisher, предположив, что у них разъем наушников разведен одинаково. В Пн-Вт поеду снова в магазин, хочу взять провод 2м и еще один штекер, чтобы сделать кабель для проводной связи на случай, если АКБ сядут. Кстати, Li-Pol АКБ 350Ач проработали 7 часов с зарядом из магазина, сегодня тестирую, сколько они протянут после полного заряда.

Ссылка на комментарий
https://mdrussia.ru/topic/46840-naushniki-bingle-b616/page/3/#findComment-926874
Поделиться на других сайтах

По теме скину видео, может пригодится

 

  • Нравится 2
Ссылка на комментарий
https://mdrussia.ru/topic/46840-naushniki-bingle-b616/page/3/#findComment-926888
Поделиться на других сайтах

Только что, Frost1978 сказал:

Продолжаем: утром ради интереса соединил уши Bingle B616 родным проводом с МД и своим. Результат один и тот же: уши работают без искажений, но все-таки тихо, честно говоря, ожидаешь от них более громкого звука. Сейчас ищу фото внутренностей F44 и других Fisher, предположив, что у них разъем наушников разведен одинаково.

Так я не пойму, Вы переделали что-то  :) ?! Раньше вроде же были искажения ?! А резистор оставили, какое сопротивление у него?

Ссылка на комментарий
https://mdrussia.ru/topic/46840-naushniki-bingle-b616/page/3/#findComment-926903
Поделиться на других сайтах

Добрый день. Вот с соседнего форума. Спасибо камраду за понятную схему.

Screenshot_2018-02-14-11-31-34-1.png

  • Нравится 1
Ссылка на комментарий
https://mdrussia.ru/topic/46840-naushniki-bingle-b616/page/3/#findComment-926905
Поделиться на других сайтах

@4uzhoj , нет, у этих ушей же есть возможность получать сигнал по проводу. Вот я и решил протестить, как они в режиме проводных наушников с моим и штатным проводом работают. Оказалось, что работают без искажений, но тихо. Резистор, насколько понимаю, нужен для имитации сопротивления, как у наушников (у обычных примерно 33 Ом). Значение сопротивления нужно подбирать, подставляя резисторы различного номинала и замеряя сопротивление у провода, подключенного к трансмиттеру. Пока сопротивление убрал, т.к. у меня нет нужного номинала, поеду и куплю несколько на днях.

 

Изменено пользователем Frost1978
Ссылка на комментарий
https://mdrussia.ru/topic/46840-naushniki-bingle-b616/page/3/#findComment-926977
Поделиться на других сайтах

@Удача , эта схема для тёрки, не факт, что для F44 подойдёт.

Ссылка на комментарий
https://mdrussia.ru/topic/46840-naushniki-bingle-b616/page/3/#findComment-926980
Поделиться на других сайтах

2 часа назад, Удача сказал:

Добрый день. Вот с соседнего форума. Спасибо камраду за понятную схему.

Screenshot_2018-02-14-11-31-34-1.png

я пробывал эту схему не подходит  на 44 правда ставил на 25 ом резистор.у нас такой город что хрен найдешь эти резисторы а в мастеских козляться давать.из каких приборов можно выпаять резисторы?

  • Нравится 1
Ссылка на комментарий
https://mdrussia.ru/topic/46840-naushniki-bingle-b616/page/3/#findComment-926998
Поделиться на других сайтах

@сергей67 , смотрите в сторону вражеских трубочных телевизоров 90х + годов и видаков. Там должно быть много этого добра, номинал там обозначен цветовой маркировкой, но выпаять и померить - это не проблема.

Изменено пользователем Frost1978
Ссылка на комментарий
https://mdrussia.ru/topic/46840-naushniki-bingle-b616/page/3/#findComment-927044
Поделиться на других сайтах

А теперь самое интересное: ковыряюсь тут с наушниками, подключенными проводом к МД и в какой-то момент движок на ушах ставлю в положение "off". В этом положении у наушников прорезался очень громкий и чистый звук, всем рекомендую попробовать их в этом режиме. Даже при подключенном проводе и горящем светодиоде наушники работают с МД в разы тише. Замерил  в положении "off" и подключенном проводе (родном и своём) получил 33 Ом, включенные с проводом дают уже 17 Ом, трансмиттер с подключенным к нему проводом дает 577 Ом.

Ссылка на комментарий
https://mdrussia.ru/topic/46840-naushniki-bingle-b616/page/3/#findComment-927088
Поделиться на других сайтах

1 час назад, Frost1978 сказал:

А теперь самое интересное: ковыряюсь тут с наушниками, подключенными проводом к МД и в какой-то момент движок на ушах ставлю в положение "off". В этом положении у наушников прорезался очень громкий и чистый звук, всем рекомендую попробовать их в этом режиме. Даже при подключенном проводе и горящем светодиоде наушники работают с МД в разы тише. Замерил  в положении "off" и подключенном проводе (родном и своём) получил 33 Ом, включенные с проводом дают уже 17 Ом, трансмиттер с подключенным к нему проводом дает 577 Ом.

да так и есть.но хотелось бы с делать их без провода как и задумывалось.я уже купил витой провод и буду наверное делать  их проводными. раз  через трасмиттор не получается

 

Ссылка на комментарий
https://mdrussia.ru/topic/46840-naushniki-bingle-b616/page/3/#findComment-927181
Поделиться на других сайтах

@сергей67 , я пока так мыслю: надо брать провод около 1,5 - 2 метра  и распаивать его, как обычно, на два канала и землю. Этот провод будет для эксплуатации наушников в качестве проводных, когда переключатель на "off". Как понимаю, в этом режиме уши батарей не требуют.

С трансмиттером буду разбираться и пытаться подобрать сопротивления таким образом, чтоб второй, метровый кабель с трансмиттером выдавал 32-33 Ом, но поможет это или нет - не знаю. 

Еще интересно: разобрал ухо, где плата спрятана, под микрофон место там есть, но он не распаян. Было бы интересно из трансмиттера микрофон выпаять и впаять в ухо, жаль забыл посмотреть, какой на плате разъем, есть ли там контакт под микрофон.

DSCN4956.JPG

DSCN4957.JPG

DSCN4964.JPG

Ссылка на комментарий
https://mdrussia.ru/topic/46840-naushniki-bingle-b616/page/3/#findComment-927200
Поделиться на других сайтах

@Frost1978 Ну да, теперь понял :). По поводу схемы для терки думаю что все-таки подойдет и на фишер... ведь других вариантов распайки скорее всего просто нет. Максимум что может быть так это отдельно правый и левый каналы - для стерео наушников... очень сильно сомневаюсь что такие наушники применяют вообще в МД.

Что касается сопротивления резистора то да, 32-33 Ома с учетом разброса. Но я ставил 47 Ом, чуть меньше звук садит. Можно и 51-56 Ом (другие номиналы сложнее найти, только покупать).

По цветной маркировке - слева на право:

оранжевый, оранжевый, черный и чуть в стороне или серебристый или золотистый это 33 Ома

желтый, фиолетовый, черный и чуть в стороне сереб. или золот. 47 Ом

зеленый, голубой, черный и чуть в стороне сереб. или золот. 56 Ом.

Эти номиналы найти легче всего в домашнем  радиометаллоломе :)

P,S.  микрофон рядом с динамиком ставить не надо...может появится "паразитная связь" выражающаяся в вое и реве из динамика.

Ссылка на комментарий
https://mdrussia.ru/topic/46840-naushniki-bingle-b616/page/3/#findComment-927201
Поделиться на других сайтах

Ребята, а за счёт чего осуществляется связь с МД у этих наушников? Надо какуюто "хрень" ещё приобретать в гнездо наушников на МД?

Ссылка на комментарий
https://mdrussia.ru/topic/46840-naushniki-bingle-b616/page/3/#findComment-927216
Поделиться на других сайтах

@Алексей 1 , посмотрите обзор выше, там всё очень подробно рассказано.

Ссылка на комментарий
https://mdrussia.ru/topic/46840-naushniki-bingle-b616/page/3/#findComment-927219
Поделиться на других сайтах

Только что, 4uzhoj сказал:

это отдельно правый и левый каналы - для стерео наушников... очень сильно сомневаюсь что такие наушники применяют вообще в МД.

сморозил немного :D... имелось ввиду разделение "земли" на два независимых канала изолированных от общего корпуса. На мой взгляд это явный бред такая распайка в МД.

Изменено пользователем 4uzhoj
Ссылка на комментарий
https://mdrussia.ru/topic/46840-naushniki-bingle-b616/page/3/#findComment-927220
Поделиться на других сайтах

@4uzhoj , сегодня нашел принципиальную схему F75 Black Edition и фото его плат. Так же на фото попало гнездо, но такое не видел вживую, потому сказать, какие контакты на разъеме каким контактам на штекере соответствуют - затрудняюсь. Могу тут выложить, думаю, что в F44 аналогично всё сделано.

Главное, недавно в теме проскакивало видео с ютуба, где парень тестил "доработанные" наушники. Что он доработал - он не сказал. Написал ему в комменты к видео, может напишет, что именно. У него прямо из блока провод выведен и судя по звуку у него всё отлично работает...

 

Проверил после зарядки АКБ на блоке садится за 10,5 часов, на ушах еще работает. Нормально.

Изменено пользователем Frost1978
Ссылка на комментарий
https://mdrussia.ru/topic/46840-naushniki-bingle-b616/page/3/#findComment-927222
Поделиться на других сайтах

До кучи вскрыл блок, посмотреть, что там и как:

DSCN4965.JPG

DSCN4967.JPG

DSCN4969.JPG

Изменено пользователем Frost1978
Ссылка на комментарий
https://mdrussia.ru/topic/46840-naushniki-bingle-b616/page/3/#findComment-927246
Поделиться на других сайтах

Frost1978, спасибо, уважаемый.

Ссылка на комментарий
https://mdrussia.ru/topic/46840-naushniki-bingle-b616/page/3/#findComment-927264
Поделиться на других сайтах

@Frost1978 Загрузите фото, интересно посмотреть на гнездо. Мне например не понятно зачем выводить дополнительно какие-то провода из блока если стандартное гнездо и так дает все необходимые контакты. Ну во всяком случаи для звука. Может питание делал от батареи МД ...

Ссылка на комментарий
https://mdrussia.ru/topic/46840-naushniki-bingle-b616/page/3/#findComment-927287
Поделиться на других сайтах

2 часа назад, Frost1978 сказал:

@сергей67 , я пока так мыслю: надо брать провод около 1,5 - 2 метра  и распаивать его, как обычно, на два канала и землю. Этот провод будет для эксплуатации наушников в качестве проводных, когда переключатель на "off". Как понимаю, в этом режиме уши батарей не требуют.

С трансмиттером буду разбираться и пытаться подобрать сопротивления таким образом, чтоб второй, метровый кабель с трансмиттером выдавал 32-33 Ом, но поможет это или нет - не знаю. 

Еще интересно: разобрал ухо, где плата спрятана, под микрофон место там есть, но он не распаян. Было бы интересно из трансмиттера микрофон выпаять и впаять в ухо, жаль забыл посмотреть, какой на плате разъем, есть ли там контакт под микрофон.

DSCN4956.JPG

DSCN4957.JPG

DSCN4964.JPG

ну а я сегодня нашел телефонный кабель,решил делом так сказать заняться от безделья и спаял его.

20180217_210119.jpg

  • Нравится 2
Ссылка на комментарий
https://mdrussia.ru/topic/46840-naushniki-bingle-b616/page/3/#findComment-927288
Поделиться на других сайтах

Вот:

F75.JPG

IMG_20170804_190821.jpg

16015_1399393771.jpg

IMG_20170804_190842.jpg

IMG_20170804_190901.jpg

пп3.jpg

пп1.jpg

F75.JPG

Изменено пользователем Frost1978
Ссылка на комментарий
https://mdrussia.ru/topic/46840-naushniki-bingle-b616/page/3/#findComment-927291
Поделиться на других сайтах

@Frost1978 На схеме 100% стандартное гнездо на три контакта  - земля и сигнал. Третий контакт этого гнезда это на размыкание что бы динамик встроенный отключался. Практически уверен что в середине джека должна быть "земля" а на "носке" :) сигнал для подключения к такому гнезду. С остальными фотками если честно пока не понял :)

Ссылка на комментарий
https://mdrussia.ru/topic/46840-naushniki-bingle-b616/page/3/#findComment-927298
Поделиться на других сайтах

@Frost1978 А это он случайно не регулировку звука делал?!

Ссылка на комментарий
https://mdrussia.ru/topic/46840-naushniki-bingle-b616/page/3/#findComment-927302
Поделиться на других сайтах

@4uzhoj , на счет фото плат я не особо в курсе, просто человек выложил нутрянку F75, а я сохранил. В тему по F75 ссыль кинул, вдруг кому пригодится, там целая тема с md4u.

Ссылка на комментарий
https://mdrussia.ru/topic/46840-naushniki-bingle-b616/page/3/#findComment-927304
Поделиться на других сайтах

@Frost1978 Присмотрелся к схеме 75, скорее всего есть отличия. Кнопка вкл. размыкает только один плюсовой контакт а минус батарей постоянно подключен в схему. Напрямую к разъему наушников не подходит. У Вас же при включенном мд земля появляется на разъеме при выключенном ее нет...

Ссылка на комментарий
https://mdrussia.ru/topic/46840-naushniki-bingle-b616/page/3/#findComment-927334
Поделиться на других сайтах

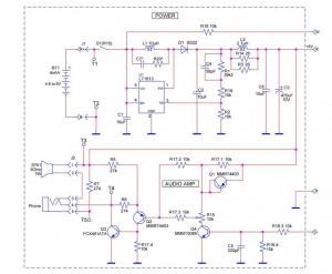
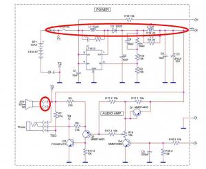
@Frost1978 Посмотрите на выделенные участки схемы.

5a88816fa5cb6_.thumb.JPG.cfdcafec9c9d4f6079c466565585046e.JPG

Это плюсовая шина питания, она через динамик присутствует на одном из контактов гнезда наушников! Это существенное отличие от Ваших замеров. Не могли перепутать и по ошибке измерять сопротивление не с минуса а с плюса? Тогда бы это объяснило почему при включенном мд появляется контакт с батареи на джек...

Ссылка на комментарий
https://mdrussia.ru/topic/46840-naushniki-bingle-b616/page/3/#findComment-927377
Поделиться на других сайтах

3 часа назад, 4uzhoj сказал:

для стерео наушников... очень сильно сомневаюсь что такие наушники применяют вообще в МД.

вроде применяется на Прошке, по крайней мере там наушники имеют переключатель на стерео или моно, а также регулировка громкости каждого уха

3.thumb.jpg.4f5268c8a3f9c477e8a824ec0c15459f.jpg

Изменено пользователем андред
  • Нравится 1
Ссылка на комментарий
https://mdrussia.ru/topic/46840-naushniki-bingle-b616/page/3/#findComment-927378
Поделиться на других сайтах

@андред У меня не видно Вашей картинки из поста... То я глупость сморозил по поводу четырех контактов на джеке, типа как выход автомагнитол :D. Там каждый канал разделен и по "плюсу" и по "минусу" и изолирован от общего корпуса. Скорее всего в металлоискателе не будет 4х контактов - две отдельные "земли" и два сигнала на правый и на левый каналы. Но это чисто мои рассуждения :).

Ссылка на комментарий
https://mdrussia.ru/topic/46840-naushniki-bingle-b616/page/3/#findComment-927387
Поделиться на других сайтах

@4uzhoj исправил фото

  • Нравится 1
Ссылка на комментарий
https://mdrussia.ru/topic/46840-naushniki-bingle-b616/page/3/#findComment-927389
Поделиться на других сайтах

Создайте аккаунт или войдите в него для комментирования

Вы должны быть пользователем, чтобы оставить комментарий

Создать аккаунт

Зарегистрируйтесь для получения аккаунта. Это просто!

Зарегистрировать аккаунт

Войти

Уже зарегистрированы? Войдите здесь.

Войти сейчас
×
×
  • Создать...